# S1: Zombie to Earn $ZP (Z2E)

<figure><img src="https://2875088723-files.gitbook.io/~/files/v0/b/gitbook-x-prod.appspot.com/o/spaces%2FDX6uMgUqwk3EWLlcW34Z%2Fuploads%2FRgrM7oqJ62kxAqH6M8uO%2Fimage.png?alt=media&#x26;token=7a09b36b-f6f6-45e4-869f-33e0a239d404" alt=""><figcaption><p>Quick Start</p></figcaption></figure>

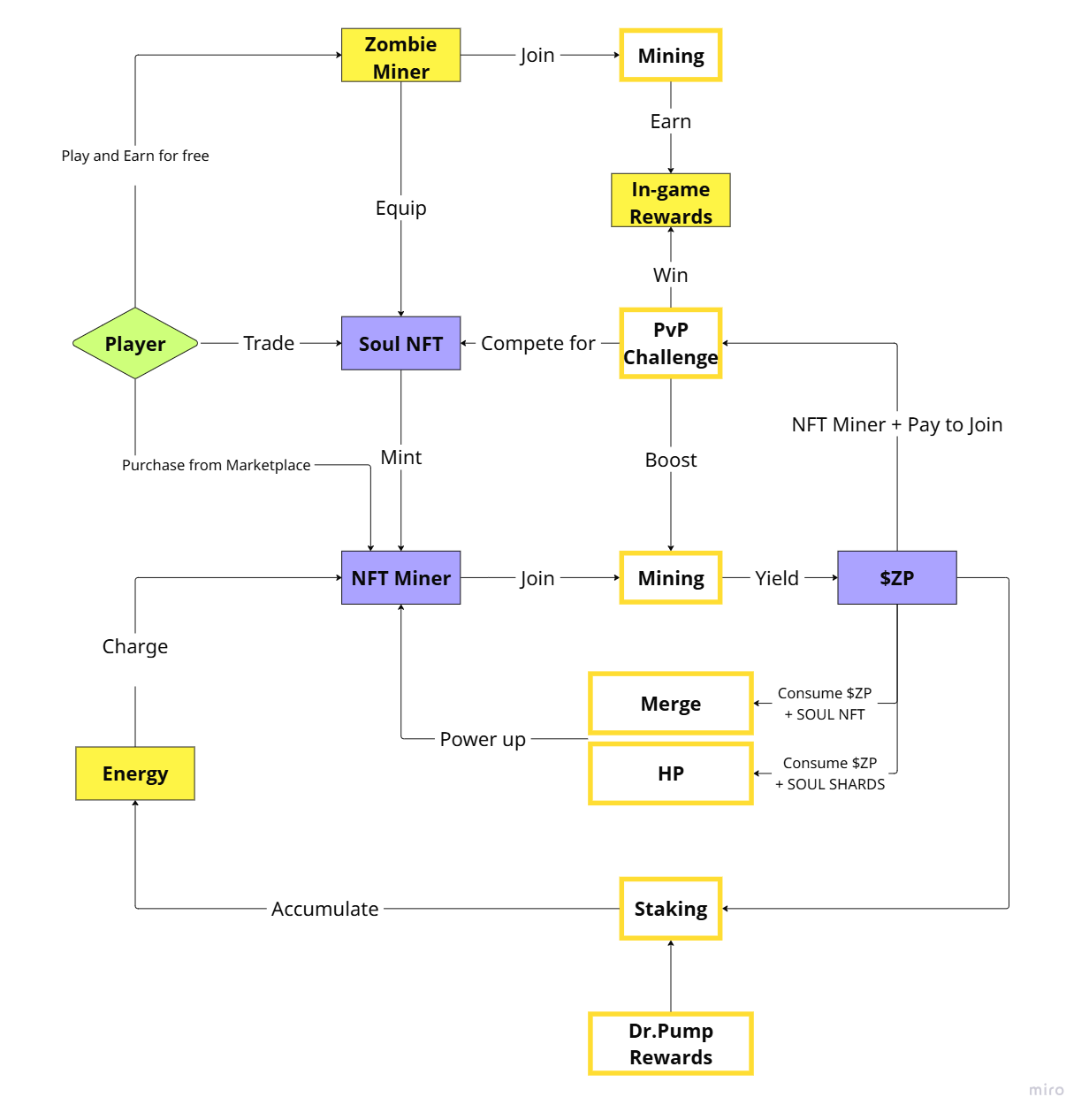
<figure><img src="https://2875088723-files.gitbook.io/~/files/v0/b/gitbook-x-prod.appspot.com/o/spaces%2FDX6uMgUqwk3EWLlcW34Z%2Fuploads%2FQgO0Bs3ksmyXihr5jWrj%2Fimage.png?alt=media&#x26;token=faa0ca1c-5d76-40f1-bed0-5380097a9ced" alt=""><figcaption><p>Full Game Loop</p></figcaption></figure>
